玖容氣液增壓缸電路是怎么控制的
氣液增壓缸電路是怎么控制的?由于產品可分為直壓式和預壓式的,這里只以預壓式氣液增壓缸的電路控制為例進行說明,僅供參考,如有相關疑問或需求,可向玖容廠家免費咨詢。
1、電磁閥DT1通電,氣壓作用在儲油筒液壓油表面,氣缸(壓縮空氣)段總行程開始向下作位移。
2、活塞桿位移遇到阻力,DT1保持,此時DT2通電,增壓段總成開始作位移。
3、根據加工工件保壓需要,DT2斷電,此時增壓段總成復位,增壓缸卸壓。
4、DT1斷電,氣缸(壓縮空氣)段總成復位,液壓油回位到儲油筒,些時一個動作循環完成。
預壓式氣液增壓缸電路控制可采用兩種電磁閥控制,兩位五通和一個三位五通的。其中,兩位五通的控制壓縮空氣進入預壓階段,三位五通的控制壓縮空氣對液體做功進入增壓階段。
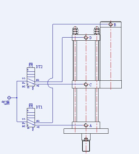
預壓式氣液增壓缸電路控制操作控制:
1、電磁閥DT1通電,氣壓作用在儲油筒液壓油表面,氣缸(壓縮空氣)段總行程開始向下作位移。
2、活塞桿位移遇到阻力,DT1保持,此時DT2通電,增壓段總成開始作位移。
3、根據加工工件保壓需要,DT2斷電,此時增壓段總成復位,增壓缸卸壓。
4、DT1斷電,氣缸(壓縮空氣)段總成復位,液壓油回位到儲油筒,些時一個動作循環完成。
下一篇:并聯式電動缸(折返式電動缸)有噪音是怎么回事?
上一篇:空氣增壓泵儲氣罐有什么用?




